生态环境重大工程是实施国家中长期规划、具有中国特色的一项制度安排,是实施五年国家环境保护规划的重要支撑。项目的实施与管理是提高资金使用效率和确保工程项目发挥环境效益的关键。近年来,随着污染防治攻坚战的形势要求,环保建设项目涉及的法律法规、管理程序、工艺设备、创新技术等专业性日趋增强,建设规模也变得越来越大,特别是项目的前期决策阶段和项目投产后的运营阶段都需要更专业的技术支撑,越来越多的项目尤其是生态环境重大工程项目逐渐采用全过程管理模式,从项目的投资决策开始到项目结束的全过程进行计划、组织、指挥、协调、控制和评价,经济、社会、环境目标综合并重,实现节约资源、保护环境和减少污染的目标应用。研究分析当前我国在生态环境工程项目管理模式特点和存在问题,提出优化思路和对策建议,可以促进“十四五”生态环境重大工程项目全过程管理进步与发展。
1.生态环境重大工程管理特征与实施现状
1.1生态环境重大工程管理特征
“十三五”期间,国家以环境质量改善作为主线,以科学发展观为指导,实施了流域水环境综合管理。生态环境重大工程的设计理念逐步从局部和分散的工程向目标化、整体化、系统化的综合治理工程转变,以重点实施水、气、土三大污染防治行动计划为抓手,推进工业污染源全面达标排放、重点区域大气污染传输通道气化、燃煤电厂超低排放改造、石化和化工园区 VOCs 整治、城镇生活污水处理全覆盖提升、良好水体和地下水环境保护、畜禽养殖废弃物治理和资源化、农村环境综合整治、土壤污染治理和修复试点示范、危险废物和核辐射风险防范和生态环境治理能力现代化提升十一大重点工程。该阶段,国家层面重大工程的设计可称为“污染全过程治理”,强调污染物过程与生态环境的整体性和系统性,强调环境质量改善的目标导向。
生态环境重大工程建设活动往往会影响甚至改变地质环境原有特征和社会发展条件,对区域的经济发展、社会环境、资源利用、能源消耗和生态环境都产生巨大而深远的影响。重大工程项目的系统特征决定了对其开展全过程管理的复杂性,具体表现在以下六个方面:①重大工程涉及面广、投资巨量、规模宏大且不可恢复,开展全过程管理对顶层设计和规划决策具有特殊重要性;②重大工程生命周期长,开展全过程管理需考虑更大的时间尺度,要均衡代内、代际甚至几代人的公平性;③重大工程影响深远,开展全过程管理需考虑更大的空间尺度,综合分析重大工程系统及其与外部系统之间的信息传递、物质流动和能量转换的关系,以及对本地区及周边区域的经济、社会和环境影响;④重大工程复合生态系统的物质流、能量流、经济流和信息流受到所处环境和条件的影响和制约,同时又与人类活动密不可分,全过程管理具有多层空间动态时空特征和非线性特质,如不可逆转性、差异性和不均匀性、突发性和滞后性、动态空间性和复杂性,需考虑的因素十分多样复杂;⑤重大工程的利益相关方复杂多变,开展绿色管理需考虑不同利益相关人的诉求,分析并设计其参与绿色管理机制;⑥重大工程的复杂性和深度不确定性,以及全过程管理主体认知、能力和信息获取程度的差异,开展全过程管理存在大量不确定性、模糊性和价值偏好。
1.2生态环境重大工程实施现状
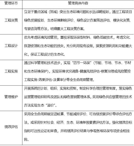
随着国家生态环境重大工程的推进,管理模式的演变历程主要凸显三大特点(图1):①不断适应国民经济和社会发展水平的变化;②致力服务于环境保护事业的产生和不同阶段发展需求;③生态环境重大工程项目的衍生,特别是污染治理工程经历了从简单到复杂、从落后到先进、从局部到全面、从分散到集中的发展历程。管理变革呈现更加趋向于环境质量改善、绿色循环技术创新、市场化融资等特点:一是随着以总量控制为主线的环境管理模式已开始向以质量控制和风险控制双驱动的环境管理模式转变,工程目标将更加关注环境质量和公众健康;二是工程技术将更加强调资源化和可持续性,污染治理将转向资源化利用;三是工程后期运行将与城市开发和绿色经济相融合,把生态环境改善的收益反哺到生态环境保护中;四是以质量改善为核心,要求资金投入更加注重效率和成果,专项资金使用将逐步从“补建设”向“补运营”、从“前补助”向“后奖励”、从“买工程”向“买服务”转变。为强化项目落地基础和提升项目质量,生态环境重大工程的管理模式已初步发展为项目储备、实施监管、绩效考评“三管”齐下格局,初步构建出了“工程规划—工程设计—工程实施—管理维护—绩效评估”的重大工程全过程管理模式(表 1),将提升重大工程项目的实施绩效作为主要考核目标。

图1重大工程全过程管理模式
表1重大工程全过程管理模式具体工作内容

2.生态环境重大工程全过程管理主要问题
长期以来,生态环境重大工程往往注重质量、工期、成本、安全等与建设单位切身利益相关的管理要素,缺乏对资源消耗、生态环境和社会影响的系统评估,也缺乏对整个工程项目的绿色顶层设计和管理,由此带来了一系列二次环境污染、生态破坏、气候影响等问题。目前,我国生态环境重大工程项目管理和实施仍存在环境质量改善见效慢、长效性运营要求高、效果难量化及投资回报率不高等问题。
2.1生态环境重大工程全过程管理落实重难点
目前,生态环境重大工程项目的实施缺乏系统的制度建设、标准制订及绩效评估体系不健全等问题,无法真正将“工程决策—工程设计—工程施工—维护管理—绩效评估”的全过程管理模式落地。
2.1.1 项目储备、资金分配与攻坚任务衔接不充分
按照“资金随着项目走”的原则,受资金支持方向调整、已入库项目实施周期等因素影响,生态环境项目储备数量不足,储备库项目无法与中央资金额度相匹配。项目管理实践过程中,国家和地方储备项目质量不佳,主要表现在项目谋划方向与污染防治攻坚战重点任务衔接不充分,中央项目储备情况与重点控制单元、重点区域、重点任务匹配不完全,工程实施方案论证不充分,项目实施对环境质量改善目标作用不显著等问题。项目投融资方面,规划项目是中央环保专项资金支持的重点方向之一,规划项目表与资金支持项目不能很好地衔接,加之部分地方资金有限,规划投资资金缺口较大,部分重大工程项目由于缺乏资金渠道落地实施难度大。此外,资金分配过程中层层下切,存在“撒胡椒面”现象,难以形成合力。
2.1.2 项目统筹谋划与治理合力整合薄弱
区域层面缺乏对项目布局和资金投向的统筹和谋划,山水林田湖草沙冰生态环境保护与治理修复工程碎片化,区域不集中,功能不协同,修复目标单一,大尺度与大区域工程项目缺乏统筹及有效整合。省级生态文明建设总体规划、目标指标分解、工程任务设置与市级生态环境规划、突出生态环境问题、基础建设能力不匹配,导致省级工程项目落地情况与市级项目吻合度有较大出入,工程系统性不够,各个子项目缺乏关联性,割裂重大工程项目的整体性、系统性、全面性和子项目间相关性、协同性、互补性。此外,生态工程的规划、组织和实践,多部门全过程协同联动机制还不完善,一体化保护和修复机制亟须构建。
2.1.3 项目实施过程管理规范性不足
国家层面未对属于基本建设范畴的生态环境重大工程项目,制定明确的管理要求和可操作管理细则,如招投标、工程监理、实施调整、竣工验收以及绩效评估制度等,同时缺少项目档案资料管理、运行记录与维护等方面指南性文件,无法有效指导地方做好项目实施全过程信息记录。结合目前各类中央生态环境专项资金项目管理经验,现有工程实施和管理要求较为笼统、项目设计和实施环节针对性和操作性欠缺、地方对项目管理制度执行主观性大,易导致环境工程污染情况预判与实际情况不符合、工程施工质量不合格、工程预算超支、工程设备采购不符合标准等,施工过程中需要不断细化和优化。由于重大项目建设地点多而分散,工程总承包单位难以全面顾及所有项目的现场管理和全过程跟踪,一定程度上影响工程实施成效。
2.1.4 绩效评估全过程管理体系尚未健全
当前专项资金对生态环境重大工程项目的支持主要以建设补助为主,尽管其分配使用已开始与环境绩效相结合,但绩效在资金分配中考虑的比重非常有限,尚未真正过渡到基于绩效的分配方式,“绩效目标与审核—绩效监控—绩效评估—评估结果反馈与应用”全过程的绩效管理体系尚未建立。项目实施各个环节与绩效评估全过程管理不统一,一定程度上阻碍了环境绩效考核制度真正落实:申报阶段,部分绩效目标指标设计缺乏操作性、规范性;评审阶段,目标指标可达性论证薄弱,申报建设内容与绩效目标逻辑性、对应性和支撑性不匹配,过多重视项目前期落地,忽视建设单位项目组织能力和资金筹集能力,无法确保项目长期健康运营;资金下达阶段,未明确审核后的绩效目标指标,为后续绩效评估埋下隐患;实施过程中,未将绩效评估指标和管理要求融入到日常监督管理和检查中,监管的针对性和有效性弱。
2.1.5 市场环境因素与公益性属性矛盾突出
生态环境重大工程公益性属性导致自身融资困难,工程资金投入测算偏差较大。重大工程设计和落实贯彻以自然恢复为主、人工修复为辅的理念,分别采取保育保护、自然恢复、辅助修复、生态重塑等各种修复和保护模式,避免过多人工干预,导致施工工期长、设计范围广、投资周期长等问题,与参与工程的众多盈利性土壤修复从业单位、科研院所、检测公司的“短平快”项目诉求相矛盾。在开放化的市场经济体制环境下,重大工程实施受市场环境的影响较大,日新月异的市场环境为工程项目管理工作带来不可预期的问题和挑战,最终易导致工程整体从宽从松的管理。
2.2全过程管理发展阶段历程问题
2.2.1 社会大众和环境主管部门认可低
2019年3月15日,国家发展改革委、住房和城乡建设部发布了《关于推进全过程工程咨询服务发展的指导意见》(发改投资规〔2019〕515号),提出在房屋建筑和市政基础设施领域推进全过程工程咨询服务发展;2020年6月3日,国家发展改革委、自然资源部联合印发了《全国重要生态系统保护和修复重大工程总体规划(2021—2035年)》(发改农经〔2020〕837号),大力实施重要生态系统保护和修复重大工程,全面加强生态保护和修复工作。生态环境重大工程项目全过程管理仍处于初期探索阶段,全过程管理体系尚未健全、全过程管理制度力度和刚性弱、全过程管理经验缺乏。重大工程实施主要存在管理和考核对象不明确、主体定位不统一、指标体系和实施程序复杂、责任追究制度难落实等问题,全过程管理和考核工作形式化较为明显,社会大众特别是地方环境主管部门认可度偏低。主管部门人员的观念是否真正转变,环境绩效考核制度是否真正落实,考核结果是否真正起到改进环境绩效作用,生态环境工程是否真正上升至关乎经济社会可持续发展的高度,是目前生态环境重大工程项目全过程管理面临的最大问题和挑战。因此,要继续深入落实重大工程实施成效来衡量当地党委、政府落实新发展理念的重要标志,推进重大工程全过程管理落实。
2.2.2 缺乏可依托的法律政策和价格指导体系
由于生态环境重大工程项目全过程管理,尚无完备可依托的法律法规和相关政策作为制度保障,现有的重大工程项目全过程管理和生态环境绩效考核工作,基本上处于一种专家自行界定的状态。由于各工程项目特异性强、管理考核实施方法互不统一、专家团队主观决断性强等因素,各项目间难以进行横向比较和经验交流,项目全过程管理完整性、规范性、准确性进程滞缓。此外,行业尚未出台修复项目价格指导文件,在生态环境重大工程全过程管理过程中,存在工程层层转包、恶意压价和低价中标等有悖市场公平竞争的行为,导致工程难以经济、高效地解决实际存在的问题,也影响整体生态环境治理和修复行业稳定向前发展。
2.2.3 缺乏工程全过程管理人才
生态环境重大工程技术含量、专业性强,要做好重大工程项目全过程管理,离不开工作人员过硬的环保、工程造价以及财会等知识。我国环境工程管理起步比较晚且发展缓慢,造成专业管理人才匮乏,而在现有的经济环境和发展现状中专业技术人才无法充分发挥最大的作用,两者的矛盾致使环保行业内优秀的管理人才严重流失。当前的环境工程管理人员大多数都是由其他的管理人员转行过来的,整体素质不高,尤其是对于环境工程整体意识的掌握缺乏,对于环境工程的重点工作掌控不足,在设计评估、施工以及竣工验收等多个方面都无法主动地进行管理。据不完全统计,从事生态环保工作的人员中拥有专业技术知识且同时具有管理经验的人才仅占 5%。各高校环境工程专业设置方面,环境工程管理还未形成独立的学科,对环境工程管理的专业人才培养十分不利,缺乏优秀人才是环境工程管理中不容忽视的问题。
2.2.4 从业单位人员管理出路模糊
重大工程项目实施目前以政府购买服务方式为主,鼓励中小企业专业服务,但存在不正规、不公正的问题。工程咨询的正规性原则即是保证其权威和咨询结果的有效性。作为第三方的咨询单位,具有经国家和行业认证的专业资质,能够承担法律责任,可以为自己的工作负责,有能力、有条件去落实每一项咨询内容,可以保证在提供咨询服务的过程中深入接触和掌握开展工程咨询工作所需的材料,独立汇总咨询成果,提出真实的意见和反馈报告。部分从业单位或个人不能实事求是,无法保证咨询成果公正客观,从而导致工程项目无法获得有价值的指导。此外,鉴于主雇双方关系、工程进度、工程回款等因素,部分从业单位盲目顺从委托方意见。少量咨询单位未站在专业性的角度为委托方提供最优质的服务、最客观公正的咨询结果,为完成任务一味接受委托方的错误观点和不合理要求。少数工程咨询单位私下接受来自施工单位、承包商的贿赂而编造虚假的咨询报告,无法确保咨询服务成果的真实性、合法性。
3.完善重大工程全过程管理相关建议
3.1强化规划引领,早设计严实施
优化生态环境重大工程顶层设计,贯彻落实全国主体功能区战略,以国家生态安全战略格局为基础,构建全国重要生态系统保护和修复重大工程总体布局,明确到 2035 年美丽中国建设目标基本实现的远景目标和“十四五”生态文明建设目标。高起点高标准高水平精心规划,引领经济和环境高质量发展。注重“富规划”,邀请名家、大师,提高规划设计水平。坚持精致建设、精细管理、精美呈现,打造标杆示范精品工程。聚焦资源、要素、力量,集中发力、整体治理,解决损害群众健康的突出环境问题,确保生态环境工程建一片、成一片、群众受惠一片。
贯彻落实《全国重要生态系统保护和修复重大工程总体规划(2021—2035 年)》,充分考虑生态系统的完整性、地理单元的连续性,系统布局。一方面,坚持问题导向和目标导向原则,解决规划区存在关键问题,发挥重大工程对规划区生态环境恢复目标作用;另一方面,坚持生态系统观,贯彻山水林田湖草沙冰综合治理思路,统筹考虑污染治理和生态恢复有机整体。
3.2创新路径破解要素制约,切实保障发展需要
以全过程管理为着手,创新资源开发与保护,构建永续利用的资源保障体系。打破以行业条线和单项治理为主设置重点工程的惯例,转而以治理区域为基本单元,区块为主、条块结合谋划重大工程,不追求全域覆盖,不搞面面俱到,将工程建设的着力点集中到构筑和优化国家生态安全屏障体系上[15]。转变以生态要素为主设置重点工程、以条线为主来推进工程的治理模式,积极探索建立整体保护、系统修复的长效治理体系,着力解决割裂保护、单向修复等问题,着力破除林草、林农、农草、水陆、上下游等矛盾。落实“多测合一”“多规合一”,推进生态环境工程审批制度改革,完善要素市场化配置,提高生态环境要素配置效率。
勇于突破“山水林田湖草沙”限制,从流域海域规划、深部空间开发等角度开展工程设计。在美丽中国建设和陆海统筹背景下,做好海岸带生态保护与修复规划,特别是沿海地区重点省份,做好陆海空间生态功能的对接,加强陆海统筹、河海兼顾,维护海洋生态平衡。坚持系统性保护修复,统筹陆地海洋、山上山下、地上地下、上游下游等协同关系,恢复海陆生态系统的自然衔接,推进环境全要素整体保护与系统修复。以全局思维科学布局保护修复工程,充分考虑与现有生态修复项目和各项规划的衔接,确保“不重、不漏”,同时防止布局“碎片化”、项目“拼盘化”。加强重点生态问题诊断及协同效应研究,从机理上摸清生态问题和演化规律,提出相应的修复计划和治理措施。
3.3整合不同尺度工程项目,实现资源优化配置
树立生命共同体理念,拓展系统统筹与发散思维,强化项目管理关联性和工程系统性。明确不同尺度、不同区域工程项目侧重点和轻重缓急,制定流域生态修复工程优先排序规划,缩小省域工程项目、落地情况与市域项目吻合度的偏差。立足国家和各省份生态文明建设的历史、现实、基础和优势,着眼近期、中期、远期目标,统筹规划的科学性、前瞻性和可操作性,制定符合高质量发展要求的生态保护规划目标和指标体系,促进战略协同、政策衔接和工作对接。
强化工程项目管理过程和管理制度建设,注重管理层面的调和。建设项目管理或工程项目管理与生产和运营管理是两套不同的管理体系,在实施全过程中把生产和运营管理的流程、方式、特点纳入前期策划、规划设计以及实施运营的各个环节。各省份将重大工程管理体系与现有的工业结构调整相结合,合理调整区域或地方经济增长方式,从发展高消耗的工业模式向环保项目转换,禁止低水平的环境与发展建设项目重复发生,将国家环保政策与地区经济增长需求相结合,确保环境治理计划的顺利开展,避免地方保护主义情况发生。
3.4建立环境工程管理规范,促进管理体系与实际工程结合
规范和健全环境工程管理体制是保障环境工程高效管理的重要途径。健全环境工程管理制度,环境行政主管部门应会同工程建设部门共同加强环境工程管理。健全环境工程监管机制,主管部门要加强环境工程的监理,加大工程建设、运行和维护的监管力度,从根源上保障环境工程管理各项规章制度的贯彻落实。要完善环境工程管理条例和法规,做好制度或条例的立改废,为环境工程管理提供完善的标准和制度体系,加强环境工程管理法规执行结果考核。加大项目评审力度和监督力度,通过切实可行的评审要求和监督制度来规范与环境污染有关行为。
环境工程管理的建立和运行在整个系统中亦占据不可替代的地位,只有通过管理系统的高效、高质量运行,才能确保环境工程的规范性、有序性发展,才能确保各项具体工作能够按标准执行。生态环保体系与现行的环境治理方案相结合,为环境治理找到最适合的政策和方式。在现有环境治理方案的基础上进行合理的扩充,将更加合理、符合要求的方案纳入其中,再进行实际的操作,以达到最终的审议通过。在环境管理管理的过程中,要努力实现资源的合理优化配置,实现经济效益与环境治理的实际效益有机结合,防止较低水平的重复建设情况发生。
3.5加强专业人才队伍建设,注重新技术验证与循环利用
面对环境工程管理部门专业性人才短缺的现象,从生态环境和重大工程管理的现状出发,注重各个年龄段、各个知识层面的环境工程管理型人才队伍建设,大力培养本科生、研究生,储备专业技术力量,加强生态、环保、工程、金融等各专业学科的交叉与融合,以满足日新月异的社会发展和市场需求。加大环境工程专业知识培训力度,鼓励在职人员参加学习,并提供必要的时间保障和资金支持,拓宽学习渠道和学习内容,提升环境工程管理人员的综合素养,严格生态环保专员能力评定,全面实施持证上岗。
持续推进生态修复与污染治理技术创新,突破不同环境要素间环境协同治理的技术屏障,以降低治理成本为动力,延展资源循环利用链条,构建环境治理共生网络。开展环境综合治理托管模式试点,先行先试,创新协同治理模式管理思路。培育综合服务龙头企业,依托强大经济实力、丰富工程经验和先进科研平台,开展多污染协同控制和全过程污染防控技术与模式创新,提供多要素协同治理系统性解决方案,同时提升资本运作能力,引领行业发展。
3.6坚持绩效或效果为导向,严格前期评估与后期监管
推行依效付费模式试点工作,推进工程融资向效果导向和依效付费机制转变,加强对实施按效付费项目的政策引导和支持力度。在具体项目实施过程中,建立健全以绩效或效果为导向的全过程管理模式,建议以绩效目标为核心,在项目实施不同阶段侧重不同的绩效管理重点。探索并创新生态环境治理商业模式,推行一体化以实现生态环境可持续发展为目的的(EOD)模式,采取产业链延伸、联合经营、组合开发等方式增加环保项目收益,从单一功能目标走向多元功能目标转变,强调“生态环境治理 + 产业开发”复合价值的实现,强化区域流域生态环境治理与社会经济发展联系,优化各要素资源配置。
落实重点工程全过程监管,在环境工程前期建立健全环境评估体系指标,将工程管理目的与实际环境紧密结合,充分考虑防治工作、治理工作对整个环境的功效,及时调整管理的方法机构设置、资金预算等其它方面程序。在项目实施过程中,将绩效评估指标和管理要求融入日常监督管理和检查中,验收后期及时对标评价,争取将绩效评估结果与各级环保专项资金相挂钩。此外,政府等管理部门应转变观念,改变大包大揽的做法,从重投资、重建设到重运营和过程监管,做到前期重审批、招标重评审、建设全过程监管、运营期重绩效考核与成本监审。通过建立政府监管的常态化管理机制和项目绩效考核机制,引导和倒逼社会资本,从过去偏好工程建设向重视项目全生命周期的建设运维绩效的转变。
3.7以全过程管理体系建设为加分项,重视管理模式创新
生态环境重大工程全过程管理能够有效促进重大工程项目建设质量。针对复杂的环境工程项目,监管部门、建设单位或第三方管理咨询服务企业对工程进行全面的管控,加强成本咨询,降低投资风险,有效控制成本。在成本决策阶段开展工程规划、设计、实施、成效评估并编制可行性研究报告,从投资管理、进度管理、合同管理、成效管理等多个方面把控工程建设过程,有效控制环境风险,促进资金利用和环境改善最大化,从而提高建设项目施工的经济效益、环境效益和社会效益。
低碳政策环境、多元化投资结构以及建设项目承发包模式等因素,催生出对项目全过程管理的迫切需求,重大项目管理咨询服务企业迎来了重大发展机遇和巨大挑战。要做好重大工程全过程管理相关工作,核心主要体现为全方位的统筹能力、跨阶段的融合能力和跨专业跨行业的专业管理能力。相关单位应切实提高管理咨询水平,一方面加强对成果文件的归纳、整合,强化对成果文件中工程量指标、工程造价指标、相关性指标等的分析,编制适合工程维护运营方向的工程造价指标数据库,促进工程造价管理工作的数字化、系统化;另一方面全面开展生态环境监测、生态恢复成效评估以及先进修复技术研发示范总结,便于监管部门管理和国家考核。建议国家定期统计梳理生态环境重大工程项目进展和成效,对正负面典型重大工程项目及相关参与企业进行信息公开,打造生态环境重大工程全过程管理氛围。
环保节能网热线:029-86252006
联系地址:陕西省西安市北关正街35号方兴大厦8楼
环保公司网址:

图1重大工程全过程管理模式
表1重大工程全过程管理模式具体工作内容

2.生态环境重大工程全过程管理主要问题
长期以来,生态环境重大工程往往注重质量、工期、成本、安全等与建设单位切身利益相关的管理要素,缺乏对资源消耗、生态环境和社会影响的系统评估,也缺乏对整个工程项目的绿色顶层设计和管理,由此带来了一系列二次环境污染、生态破坏、气候影响等问题。目前,我国生态环境重大工程项目管理和实施仍存在环境质量改善见效慢、长效性运营要求高、效果难量化及投资回报率不高等问题。
2.1生态环境重大工程全过程管理落实重难点
目前,生态环境重大工程项目的实施缺乏系统的制度建设、标准制订及绩效评估体系不健全等问题,无法真正将“工程决策—工程设计—工程施工—维护管理—绩效评估”的全过程管理模式落地。
2.1.1 项目储备、资金分配与攻坚任务衔接不充分
按照“资金随着项目走”的原则,受资金支持方向调整、已入库项目实施周期等因素影响,生态环境项目储备数量不足,储备库项目无法与中央资金额度相匹配。项目管理实践过程中,国家和地方储备项目质量不佳,主要表现在项目谋划方向与污染防治攻坚战重点任务衔接不充分,中央项目储备情况与重点控制单元、重点区域、重点任务匹配不完全,工程实施方案论证不充分,项目实施对环境质量改善目标作用不显著等问题。项目投融资方面,规划项目是中央环保专项资金支持的重点方向之一,规划项目表与资金支持项目不能很好地衔接,加之部分地方资金有限,规划投资资金缺口较大,部分重大工程项目由于缺乏资金渠道落地实施难度大。此外,资金分配过程中层层下切,存在“撒胡椒面”现象,难以形成合力。
2.1.2 项目统筹谋划与治理合力整合薄弱
区域层面缺乏对项目布局和资金投向的统筹和谋划,山水林田湖草沙冰生态环境保护与治理修复工程碎片化,区域不集中,功能不协同,修复目标单一,大尺度与大区域工程项目缺乏统筹及有效整合。省级生态文明建设总体规划、目标指标分解、工程任务设置与市级生态环境规划、突出生态环境问题、基础建设能力不匹配,导致省级工程项目落地情况与市级项目吻合度有较大出入,工程系统性不够,各个子项目缺乏关联性,割裂重大工程项目的整体性、系统性、全面性和子项目间相关性、协同性、互补性。此外,生态工程的规划、组织和实践,多部门全过程协同联动机制还不完善,一体化保护和修复机制亟须构建。
2.1.3 项目实施过程管理规范性不足
国家层面未对属于基本建设范畴的生态环境重大工程项目,制定明确的管理要求和可操作管理细则,如招投标、工程监理、实施调整、竣工验收以及绩效评估制度等,同时缺少项目档案资料管理、运行记录与维护等方面指南性文件,无法有效指导地方做好项目实施全过程信息记录。结合目前各类中央生态环境专项资金项目管理经验,现有工程实施和管理要求较为笼统、项目设计和实施环节针对性和操作性欠缺、地方对项目管理制度执行主观性大,易导致环境工程污染情况预判与实际情况不符合、工程施工质量不合格、工程预算超支、工程设备采购不符合标准等,施工过程中需要不断细化和优化。由于重大项目建设地点多而分散,工程总承包单位难以全面顾及所有项目的现场管理和全过程跟踪,一定程度上影响工程实施成效。
2.1.4 绩效评估全过程管理体系尚未健全
当前专项资金对生态环境重大工程项目的支持主要以建设补助为主,尽管其分配使用已开始与环境绩效相结合,但绩效在资金分配中考虑的比重非常有限,尚未真正过渡到基于绩效的分配方式,“绩效目标与审核—绩效监控—绩效评估—评估结果反馈与应用”全过程的绩效管理体系尚未建立。项目实施各个环节与绩效评估全过程管理不统一,一定程度上阻碍了环境绩效考核制度真正落实:申报阶段,部分绩效目标指标设计缺乏操作性、规范性;评审阶段,目标指标可达性论证薄弱,申报建设内容与绩效目标逻辑性、对应性和支撑性不匹配,过多重视项目前期落地,忽视建设单位项目组织能力和资金筹集能力,无法确保项目长期健康运营;资金下达阶段,未明确审核后的绩效目标指标,为后续绩效评估埋下隐患;实施过程中,未将绩效评估指标和管理要求融入到日常监督管理和检查中,监管的针对性和有效性弱。
2.1.5 市场环境因素与公益性属性矛盾突出
生态环境重大工程公益性属性导致自身融资困难,工程资金投入测算偏差较大。重大工程设计和落实贯彻以自然恢复为主、人工修复为辅的理念,分别采取保育保护、自然恢复、辅助修复、生态重塑等各种修复和保护模式,避免过多人工干预,导致施工工期长、设计范围广、投资周期长等问题,与参与工程的众多盈利性土壤修复从业单位、科研院所、检测公司的“短平快”项目诉求相矛盾。在开放化的市场经济体制环境下,重大工程实施受市场环境的影响较大,日新月异的市场环境为工程项目管理工作带来不可预期的问题和挑战,最终易导致工程整体从宽从松的管理。
2.2全过程管理发展阶段历程问题
2.2.1 社会大众和环境主管部门认可低
2019年3月15日,国家发展改革委、住房和城乡建设部发布了《关于推进全过程工程咨询服务发展的指导意见》(发改投资规〔2019〕515号),提出在房屋建筑和市政基础设施领域推进全过程工程咨询服务发展;2020年6月3日,国家发展改革委、自然资源部联合印发了《全国重要生态系统保护和修复重大工程总体规划(2021—2035年)》(发改农经〔2020〕837号),大力实施重要生态系统保护和修复重大工程,全面加强生态保护和修复工作。生态环境重大工程项目全过程管理仍处于初期探索阶段,全过程管理体系尚未健全、全过程管理制度力度和刚性弱、全过程管理经验缺乏。重大工程实施主要存在管理和考核对象不明确、主体定位不统一、指标体系和实施程序复杂、责任追究制度难落实等问题,全过程管理和考核工作形式化较为明显,社会大众特别是地方环境主管部门认可度偏低。主管部门人员的观念是否真正转变,环境绩效考核制度是否真正落实,考核结果是否真正起到改进环境绩效作用,生态环境工程是否真正上升至关乎经济社会可持续发展的高度,是目前生态环境重大工程项目全过程管理面临的最大问题和挑战。因此,要继续深入落实重大工程实施成效来衡量当地党委、政府落实新发展理念的重要标志,推进重大工程全过程管理落实。
2.2.2 缺乏可依托的法律政策和价格指导体系
由于生态环境重大工程项目全过程管理,尚无完备可依托的法律法规和相关政策作为制度保障,现有的重大工程项目全过程管理和生态环境绩效考核工作,基本上处于一种专家自行界定的状态。由于各工程项目特异性强、管理考核实施方法互不统一、专家团队主观决断性强等因素,各项目间难以进行横向比较和经验交流,项目全过程管理完整性、规范性、准确性进程滞缓。此外,行业尚未出台修复项目价格指导文件,在生态环境重大工程全过程管理过程中,存在工程层层转包、恶意压价和低价中标等有悖市场公平竞争的行为,导致工程难以经济、高效地解决实际存在的问题,也影响整体生态环境治理和修复行业稳定向前发展。
2.2.3 缺乏工程全过程管理人才
生态环境重大工程技术含量、专业性强,要做好重大工程项目全过程管理,离不开工作人员过硬的环保、工程造价以及财会等知识。我国环境工程管理起步比较晚且发展缓慢,造成专业管理人才匮乏,而在现有的经济环境和发展现状中专业技术人才无法充分发挥最大的作用,两者的矛盾致使环保行业内优秀的管理人才严重流失。当前的环境工程管理人员大多数都是由其他的管理人员转行过来的,整体素质不高,尤其是对于环境工程整体意识的掌握缺乏,对于环境工程的重点工作掌控不足,在设计评估、施工以及竣工验收等多个方面都无法主动地进行管理。据不完全统计,从事生态环保工作的人员中拥有专业技术知识且同时具有管理经验的人才仅占 5%。各高校环境工程专业设置方面,环境工程管理还未形成独立的学科,对环境工程管理的专业人才培养十分不利,缺乏优秀人才是环境工程管理中不容忽视的问题。
2.2.4 从业单位人员管理出路模糊
重大工程项目实施目前以政府购买服务方式为主,鼓励中小企业专业服务,但存在不正规、不公正的问题。工程咨询的正规性原则即是保证其权威和咨询结果的有效性。作为第三方的咨询单位,具有经国家和行业认证的专业资质,能够承担法律责任,可以为自己的工作负责,有能力、有条件去落实每一项咨询内容,可以保证在提供咨询服务的过程中深入接触和掌握开展工程咨询工作所需的材料,独立汇总咨询成果,提出真实的意见和反馈报告。部分从业单位或个人不能实事求是,无法保证咨询成果公正客观,从而导致工程项目无法获得有价值的指导。此外,鉴于主雇双方关系、工程进度、工程回款等因素,部分从业单位盲目顺从委托方意见。少量咨询单位未站在专业性的角度为委托方提供最优质的服务、最客观公正的咨询结果,为完成任务一味接受委托方的错误观点和不合理要求。少数工程咨询单位私下接受来自施工单位、承包商的贿赂而编造虚假的咨询报告,无法确保咨询服务成果的真实性、合法性。
3.完善重大工程全过程管理相关建议
3.1强化规划引领,早设计严实施
优化生态环境重大工程顶层设计,贯彻落实全国主体功能区战略,以国家生态安全战略格局为基础,构建全国重要生态系统保护和修复重大工程总体布局,明确到 2035 年美丽中国建设目标基本实现的远景目标和“十四五”生态文明建设目标。高起点高标准高水平精心规划,引领经济和环境高质量发展。注重“富规划”,邀请名家、大师,提高规划设计水平。坚持精致建设、精细管理、精美呈现,打造标杆示范精品工程。聚焦资源、要素、力量,集中发力、整体治理,解决损害群众健康的突出环境问题,确保生态环境工程建一片、成一片、群众受惠一片。
贯彻落实《全国重要生态系统保护和修复重大工程总体规划(2021—2035 年)》,充分考虑生态系统的完整性、地理单元的连续性,系统布局。一方面,坚持问题导向和目标导向原则,解决规划区存在关键问题,发挥重大工程对规划区生态环境恢复目标作用;另一方面,坚持生态系统观,贯彻山水林田湖草沙冰综合治理思路,统筹考虑污染治理和生态恢复有机整体。
3.2创新路径破解要素制约,切实保障发展需要
以全过程管理为着手,创新资源开发与保护,构建永续利用的资源保障体系。打破以行业条线和单项治理为主设置重点工程的惯例,转而以治理区域为基本单元,区块为主、条块结合谋划重大工程,不追求全域覆盖,不搞面面俱到,将工程建设的着力点集中到构筑和优化国家生态安全屏障体系上[15]。转变以生态要素为主设置重点工程、以条线为主来推进工程的治理模式,积极探索建立整体保护、系统修复的长效治理体系,着力解决割裂保护、单向修复等问题,着力破除林草、林农、农草、水陆、上下游等矛盾。落实“多测合一”“多规合一”,推进生态环境工程审批制度改革,完善要素市场化配置,提高生态环境要素配置效率。
勇于突破“山水林田湖草沙”限制,从流域海域规划、深部空间开发等角度开展工程设计。在美丽中国建设和陆海统筹背景下,做好海岸带生态保护与修复规划,特别是沿海地区重点省份,做好陆海空间生态功能的对接,加强陆海统筹、河海兼顾,维护海洋生态平衡。坚持系统性保护修复,统筹陆地海洋、山上山下、地上地下、上游下游等协同关系,恢复海陆生态系统的自然衔接,推进环境全要素整体保护与系统修复。以全局思维科学布局保护修复工程,充分考虑与现有生态修复项目和各项规划的衔接,确保“不重、不漏”,同时防止布局“碎片化”、项目“拼盘化”。加强重点生态问题诊断及协同效应研究,从机理上摸清生态问题和演化规律,提出相应的修复计划和治理措施。
3.3整合不同尺度工程项目,实现资源优化配置
树立生命共同体理念,拓展系统统筹与发散思维,强化项目管理关联性和工程系统性。明确不同尺度、不同区域工程项目侧重点和轻重缓急,制定流域生态修复工程优先排序规划,缩小省域工程项目、落地情况与市域项目吻合度的偏差。立足国家和各省份生态文明建设的历史、现实、基础和优势,着眼近期、中期、远期目标,统筹规划的科学性、前瞻性和可操作性,制定符合高质量发展要求的生态保护规划目标和指标体系,促进战略协同、政策衔接和工作对接。
强化工程项目管理过程和管理制度建设,注重管理层面的调和。建设项目管理或工程项目管理与生产和运营管理是两套不同的管理体系,在实施全过程中把生产和运营管理的流程、方式、特点纳入前期策划、规划设计以及实施运营的各个环节。各省份将重大工程管理体系与现有的工业结构调整相结合,合理调整区域或地方经济增长方式,从发展高消耗的工业模式向环保项目转换,禁止低水平的环境与发展建设项目重复发生,将国家环保政策与地区经济增长需求相结合,确保环境治理计划的顺利开展,避免地方保护主义情况发生。
3.4建立环境工程管理规范,促进管理体系与实际工程结合
规范和健全环境工程管理体制是保障环境工程高效管理的重要途径。健全环境工程管理制度,环境行政主管部门应会同工程建设部门共同加强环境工程管理。健全环境工程监管机制,主管部门要加强环境工程的监理,加大工程建设、运行和维护的监管力度,从根源上保障环境工程管理各项规章制度的贯彻落实。要完善环境工程管理条例和法规,做好制度或条例的立改废,为环境工程管理提供完善的标准和制度体系,加强环境工程管理法规执行结果考核。加大项目评审力度和监督力度,通过切实可行的评审要求和监督制度来规范与环境污染有关行为。
环境工程管理的建立和运行在整个系统中亦占据不可替代的地位,只有通过管理系统的高效、高质量运行,才能确保环境工程的规范性、有序性发展,才能确保各项具体工作能够按标准执行。生态环保体系与现行的环境治理方案相结合,为环境治理找到最适合的政策和方式。在现有环境治理方案的基础上进行合理的扩充,将更加合理、符合要求的方案纳入其中,再进行实际的操作,以达到最终的审议通过。在环境管理管理的过程中,要努力实现资源的合理优化配置,实现经济效益与环境治理的实际效益有机结合,防止较低水平的重复建设情况发生。
3.5加强专业人才队伍建设,注重新技术验证与循环利用
面对环境工程管理部门专业性人才短缺的现象,从生态环境和重大工程管理的现状出发,注重各个年龄段、各个知识层面的环境工程管理型人才队伍建设,大力培养本科生、研究生,储备专业技术力量,加强生态、环保、工程、金融等各专业学科的交叉与融合,以满足日新月异的社会发展和市场需求。加大环境工程专业知识培训力度,鼓励在职人员参加学习,并提供必要的时间保障和资金支持,拓宽学习渠道和学习内容,提升环境工程管理人员的综合素养,严格生态环保专员能力评定,全面实施持证上岗。
持续推进生态修复与污染治理技术创新,突破不同环境要素间环境协同治理的技术屏障,以降低治理成本为动力,延展资源循环利用链条,构建环境治理共生网络。开展环境综合治理托管模式试点,先行先试,创新协同治理模式管理思路。培育综合服务龙头企业,依托强大经济实力、丰富工程经验和先进科研平台,开展多污染协同控制和全过程污染防控技术与模式创新,提供多要素协同治理系统性解决方案,同时提升资本运作能力,引领行业发展。
3.6坚持绩效或效果为导向,严格前期评估与后期监管
推行依效付费模式试点工作,推进工程融资向效果导向和依效付费机制转变,加强对实施按效付费项目的政策引导和支持力度。在具体项目实施过程中,建立健全以绩效或效果为导向的全过程管理模式,建议以绩效目标为核心,在项目实施不同阶段侧重不同的绩效管理重点。探索并创新生态环境治理商业模式,推行一体化以实现生态环境可持续发展为目的的(EOD)模式,采取产业链延伸、联合经营、组合开发等方式增加环保项目收益,从单一功能目标走向多元功能目标转变,强调“生态环境治理 + 产业开发”复合价值的实现,强化区域流域生态环境治理与社会经济发展联系,优化各要素资源配置。
落实重点工程全过程监管,在环境工程前期建立健全环境评估体系指标,将工程管理目的与实际环境紧密结合,充分考虑防治工作、治理工作对整个环境的功效,及时调整管理的方法机构设置、资金预算等其它方面程序。在项目实施过程中,将绩效评估指标和管理要求融入日常监督管理和检查中,验收后期及时对标评价,争取将绩效评估结果与各级环保专项资金相挂钩。此外,政府等管理部门应转变观念,改变大包大揽的做法,从重投资、重建设到重运营和过程监管,做到前期重审批、招标重评审、建设全过程监管、运营期重绩效考核与成本监审。通过建立政府监管的常态化管理机制和项目绩效考核机制,引导和倒逼社会资本,从过去偏好工程建设向重视项目全生命周期的建设运维绩效的转变。
3.7以全过程管理体系建设为加分项,重视管理模式创新
生态环境重大工程全过程管理能够有效促进重大工程项目建设质量。针对复杂的环境工程项目,监管部门、建设单位或第三方管理咨询服务企业对工程进行全面的管控,加强成本咨询,降低投资风险,有效控制成本。在成本决策阶段开展工程规划、设计、实施、成效评估并编制可行性研究报告,从投资管理、进度管理、合同管理、成效管理等多个方面把控工程建设过程,有效控制环境风险,促进资金利用和环境改善最大化,从而提高建设项目施工的经济效益、环境效益和社会效益。
低碳政策环境、多元化投资结构以及建设项目承发包模式等因素,催生出对项目全过程管理的迫切需求,重大项目管理咨询服务企业迎来了重大发展机遇和巨大挑战。要做好重大工程全过程管理相关工作,核心主要体现为全方位的统筹能力、跨阶段的融合能力和跨专业跨行业的专业管理能力。相关单位应切实提高管理咨询水平,一方面加强对成果文件的归纳、整合,强化对成果文件中工程量指标、工程造价指标、相关性指标等的分析,编制适合工程维护运营方向的工程造价指标数据库,促进工程造价管理工作的数字化、系统化;另一方面全面开展生态环境监测、生态恢复成效评估以及先进修复技术研发示范总结,便于监管部门管理和国家考核。建议国家定期统计梳理生态环境重大工程项目进展和成效,对正负面典型重大工程项目及相关参与企业进行信息公开,打造生态环境重大工程全过程管理氛围。
环保节能网热线:029-86252006
联系地址:陕西省西安市北关正街35号方兴大厦8楼
环保公司网址:www.hbjnw.cn